Gyakorlatvezető: Tompa Tamás
Csoport tagok:
| Név | Azonosító | Email cím |
|---|---|---|
| Csehi Dóra | AYSLC3 | cs.dora2004@gmail.com |
| Keller Enikő | I15BEJ | enci0330@gmail.com |
| Mezei Gréta | WY9VBO | mezeigreta6@gmail.com |
| Tamási Fruzsina | FNJQ7 | tamasi.fruzsina10@gmail.com |
| Lénárt Ádám Tamás | YYBBFJ | adam@lenartadam.hu |
Beadás dátuma: 2024.09.25.
History:
| Dátum | Verzió | Leírás | Szerző |
|---|---|---|---|
| 2024.11.18. | 0.9 | Első verzió, vázlat | csapat |
| 2024.11.19. | 1 | Bővített verzió | csapat |
| 2024.11.22. | 2 | Javított, végleges verzió | csapat |
Tartalomjegyzék:
| Név | Típus | Leírás |
|---|---|---|
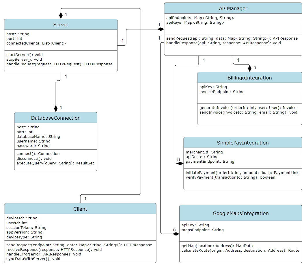
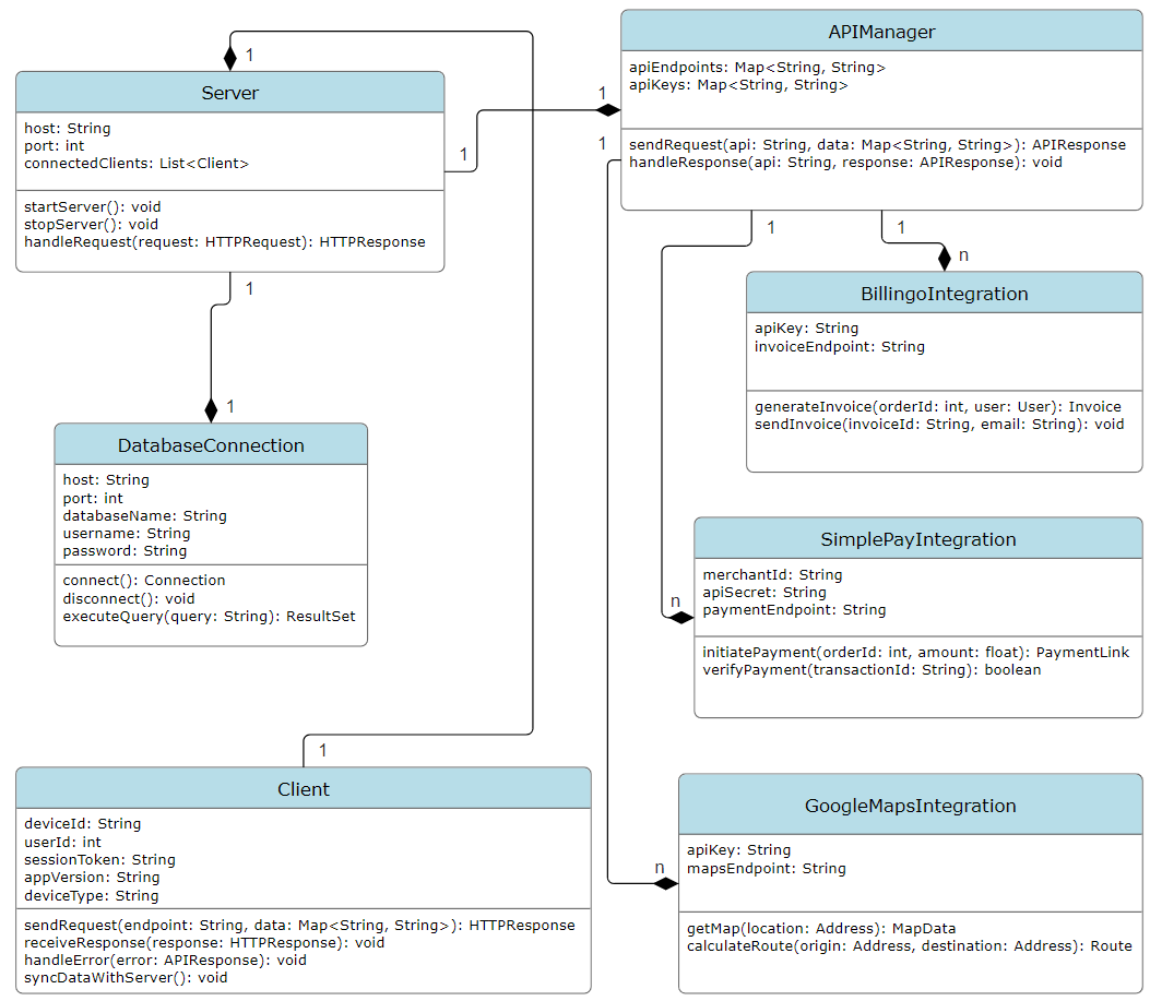
| deviceId | String | Az eszköz egyedi azonosítója. |
| userId | int | A bejelentkezett felhasználó azonosítója. |
| sessionToken | String | Az aktuális munkamenet tokenje. |
| appVersion | String | Az alkalmazás verziószáma. |
| deviceType | String | Az eszköz típusa (pl. iOS, Android). |
| Név | Argumentumok | Leírás |
|---|---|---|
| sendRequest | endpoint: String, data: Map<String, String> | HTTP-kérést küld a szerver megfelelő végpontjára. |
| receiveResponse | response: HTTPResponse | A szerver által visszaküldött válasz feldolgozása. |
| handleError | error: APIResponse | Hiba kezelése: újrapróbálkozás vagy értesítés megjelenítése. |
| syncDataWithServer | - | Az eszköz adatainak szinkronizálása a szerverrel. |
| Név | Típus | Leírás |
|---|---|---|
| id | int | Egyedi azonosító minden felhasználóhoz. |
| name | String | A felhasználó neve. |
| String | A felhasználó email címe. | |
| password | String | A felhasználó jelszava. |
| phoneNumber | String | A felhasználó telefonszáma. |
| address | String | A felhasználó alapértelmezett címe. |
| Név | Argumentumok | Leírás |
|---|---|---|
| login | email, password | A felhasználó hitelesítése a megadott adatokkal. |
| requestNewPassword | Új jelszó igénylése a megadott email címre. |
| Név | Típus | Leírás |
|---|---|---|
| cart | Cart | A felhasználó kosara. |
| orderHistory | List<Order> | A felhasználó korábbi rendelései. |
| savedPaymentMethods | List<PaymentMethod> | A felhasználó mentett fizetési módjai. |
| savedAddresses | List | A felhasználó mentett címei. |
| notificationPreferences | Map<String, boolean> | Értesítési beállítások. |
| points | int | A felhasználó által gyűjtött pontok száma. |
| Név | Argumentumok | Leírás |
|---|---|---|
| register | name, email, password | Új felhasználói fiók létrehozása. |
| updateProfile | data: Map<String, String> | Felhasználói profiladatok frissítése. |
| addToCart | item: MenuItem, quantity: int | Tétel hozzáadása a kosárhoz. |
| removeFromCart | item: MenuItem | Tétel eltávolítása a kosárból. |
| placeOrder | - | A kosár tartalmából rendelés készítése. |
| rateOrder | orderId: int, rating: int | Rendelés értékelése a megadott pontszámmal. |
| Név | Típus | Leírás |
|---|---|---|
| restaurantId | int | Az adott dolgozó által kezelt étterem azonosítója. |
| role | String | A dolgozó szerepköre az étteremben. |
| Név | Argumentumok | Leírás |
|---|---|---|
| viewOrders | - | Bejövő rendelések listájának megtekintése. |
| updateOrderStatus | orderId: int, status: String | Rendelés állapotának módosítása. |
| manageMenu | action: String, menuItem: MenuItem | Az étlap kezelése (hozzáadás, törlés, módosítás). |
| permissions | List<String> | Az admin által elvégezhető műveletek listája. |
|---|---|---|
| id | int | leiras |
| Név | Argumentumok | Leírás |
|---|---|---|
| manageUsers | action: String, userId: int | Felhasználói fiókok kezelése (pl. törlés, módosítás). |
| viewAuditLogs | - | Naplóbejegyzések megtekintése a rendszerből. |
| updatePaymentSettings | settings: Map<String, String> | Fizetési beállítások módosítása. |
| Név | Típus | Leírás |
|---|---|---|
| id | int | A kosár egyedi azonosítója. |
| item | List<CartItem> | A kosárban lévő tételek listája. |
| total | float | A kosárban lévő termékek teljes összege. |
| Név | Argumentumok | Leírás |
|---|---|---|
| addItem | item: MenuItem, quantity: int | Új tételt ad a kosárhoz a megadott mennyiségben. |
| removeItem | item: MenuItem | Egy tételt eltávolít a kosárból. |
| calculateTotal | - | Újraszámolja a kosárban lévő tételek teljes összegét. |
| Név | Típus | Leírás |
|---|---|---|
| menuItem | MenuItem | A kosárban lévő tétel. |
| quantity | int | A tételhez rendelt darabszám. |
| Név | Argumentumok | Leírás |
|---|---|---|
| updateQuantity | quantity: int | Frissíti a tétel darabszámát a megadott értékre. |
| Név | Típus | Leírás |
|---|---|---|
| id | int | A rendelés egyedi azonosítója. |
| userId | int | A rendelést leadó felhasználó azonosítója. |
| status | String | A rendelés aktuális állapota (pl. "Feldolgozás alatt"). |
| items | List<CartItem> | A rendeléshez tartozó tételek listája. |
| total | float | A rendelés teljes összege. |
| deliveryAddress | Address | A rendeléshez tartozó szállítási cím. |
| Név | Argumentumok | Leírás |
|---|---|---|
| trackOrder | - | Visszaadja a rendelés aktuális státuszát. |
| cancelOrder | - | Törli a rendelést, ha még nem került feldolgozásra. |
| Név | Típus | Leírás |
|---|---|---|
| id | int | A menüelem egyedi azonosítója. |
| name | String | Az étel neve. |
| description | String | Az étel leírása. |
| price | float | Az étel ára. |
| category | String | Az étel kategóriája (pl. "Levesek"). |
| availability | boolean | Az étel elérhetősége. |
| Név | Argumentumok | Leírás |
|---|---|---|
| updateAvailability | status: boolean | Frissíti az étel elérhetőségi állapotát. |
| Név | Típus | Leírás |
|---|---|---|
| id | int | A cím egyedi azonosítója. |
| street | String | Az utca neve és házszám. |
| city | String | A város neve. |
| zipCode | String | Az irányítószám. |
| country | String | Az ország neve. |
| Név | Argumentumok | Leírás |
|---|---|---|
| updateAddress | data: Map<String, String> | Frissíti a cím adatait a megadott értékekkel. |
| Név | Típus | Leírás |
|---|---|---|
| id | int | A fizetési mód egyedi azonosítója. |
| type | String | A fizetési mód típusa (pl. "Bankkártya"). |
| details | String | A fizetési mód részletei (pl. kártyaszám). |
| Név | Argumentumok | Leírás |
|---|---|---|
| updateDetails | data: String | Frissíti a fizetési módhoz tartozó részleteket. |
| Név | Típus | Leírás |
|---|---|---|
| id | int | A naplóbejegyzés egyedi azonosítója. |
| action | String | A rendszerben végrehajtott művelet leírása. |
| timestamp | Date | A naplózott esemény időbélyege. |
| userId | int | Az eseményt végrehajtó felhasználó azonosítója. |
| Név | Argumentumok | Leírás |
|---|---|---|
| filterLogs | criteria: Map<String, String> | A naplóbejegyzések szűrése a megadott kritériumok alapján. |
| Név | Típus | Leírás |
|---|---|---|
| host | String | Az adatbázis szerverének címe. |
| port | int | Az adatbázis kapcsolat portja. |
| databaseName | String | Az adatbázis neve. |
| username | String | Az adatbázishoz való kapcsolódáshoz használt felhasználónév. |
| password | String | Az adatbázishoz való kapcsolódáshoz használt jelszó. |
| Név | Argumentumok | Leírás |
|---|---|---|
| connect | - | Kapcsolódik az adatbázishoz a megadott hitelesítési adatokkal. |
| disconnect | - | Megszakítja az adatbáziskapcsolatot. |
| executeQuery | query: String | Végrehajt egy SQL-lekérdezést vagy módosítást az adatbázisban. |
| Név | Típus | Leírás |
|---|---|---|
| apiEndpoints | Map<String, String> | Az egyes API-k végpontjainak URL-jei. |
| apiKeys | Map<String, String> | Az API-khoz tartozó hitelesítési kulcsok. |
| Név | Argumentumok | Leírás |
|---|---|---|
| sendRequest | api: String, data: Map<String, String> | Adatok küldése a megadott API-nak. |
| handleResponse | api: String, response: APIResponse | Az API-tól érkező válasz feldolgozása. |
| Név | Típus | Leírás |
|---|---|---|
| merchantId | String | A SimplePay által kiadott kereskedői azonosító. |
| apiSecret | String | A SimplePay hitelesítési titkos kulcsa. |
| paymentEndpoint | String | A SimplePay fizetési végpontjának URL-je. |
| Név | Argumentumok | Leírás |
|---|---|---|
| initiatePayment | orderId: int, amount: float | Új fizetési tranzakciót indít a SimplePay-en keresztül. |
| verifyPayment | transactionId: String | Ellenőrzi, hogy a fizetési tranzakció sikeresen megtörtént-e. |
| Név | Típus | Leírás |
|---|---|---|
| apiKey | String | A Billingo API használatához szükséges kulcs. |
| invoiceEndpoint | String | A Billingo számlázási végpontjának URL-je. |
| Név | Argumentumok | Leírás |
|---|---|---|
| generateInvoice | orderId: int, user: User | Számlát készít a rendelés és a felhasználó adatai alapján. |
| sendInvoice | invoiceId: String, email: String | Az elkészült számlát elküldi a megadott email címre. |
| Név | Típus | Leírás |
|---|---|---|
| apiKey | String | A Google Maps API használatához szükséges kulcs. |
| mapsEndpoint | String | A Google Maps API végpontjának URL-je. |
| Név | Argumentumok | Leírás |
|---|---|---|
| getMap | location: Address | Megjeleníti a megadott címhez tartozó térképet. |
| calculateRoute | origin: Address, destination: Address | Útvonalat számít ki a kiindulási és célállomás között. |
| Név | Típus | Leírás |
|---|---|---|
| host | String | A szerver címe. |
| port | int | A szerver kapcsolati portja. |
| connectedClients | List<Client> | Az aktuálisan csatlakozott kliensek listája. |
| Név | Argumentumok | Leírás |
|---|---|---|
| startServer | - | Elindítja a szervert, és fogadja a beérkező kéréseket. |
| stopServer | - | Leállítja a szervert és a kapcsolódásokat. |
| handleRequest | request: HTTPRequest | Feldolgozza a klienstől érkező kérést, és továbbítja az üzleti logika alrendszerhez. |
| sendResponse | response: HTTPResponse | A kérést feldolgozva válasz küldése a kliensnek. |